# Git & GitHub 学习路线 by 程序员鱼皮
站长:明凡
不喜欢阅读文字的同学可以看视频讲解:https://www.bilibili.com/video/BV1KZ4y1e7cG (opens new window)
# 介绍
# Git / GitHub 是什么?
Git 是目前最主流的 分布式版本控制系统 (Version Control System),是团队协作开发不可或缺的工具。它可以保存和管理文件的所有更新记录、并且使用 版本号 进行区分。从而支持将编辑后的文档恢复到修改前的状态(历史版本)、对比不同版本的文件差异、防止旧版本覆盖新版本等功能。
GtiHub 是目前最主流的、免费的 代码开源托管平台 ,可以理解为一个存储和管理代码的 “网盘”。所有用户或团队都可以把自己的代码上传到 GitHub 进行共享和维护、从 GitHub 下载代码等。开发者们可以从 GitHub 上白嫖代码,进行学习或引用。
很多同学刚开始容易把这两个概念搞混,其实很好区分,Git 和 GitHub 的区别和关系如下:
- Git 是工具,而 GitHub 是平台。
- 我们可以用 Git 之外的版本控制系统(比如 SVN)来向 GitHub 提交代码;同样可以用 Git 将代码提交到 GitHub 之外的其他代码托管平台(比如企业级代码托管平台 GitLab)上。
SVN 和 Git 是同类的工具,两者的用法很相似。但目前 Git 相对更主流一些,因此只学习 Git 足够了。
# 为什么要用 Git / GitHub?
# Git
Git 起初是由 Linux 的创始人 Linus Torvalds 为了更好地管理 Linux 内核开发而创立的。Linux 的内核开发极其复杂,我们可以试想一下,如果有 100 个人要共同来开发这样一个大型项目、维护同一个代码目录和文件,怎么样才能够保证大家的代码不重复、不冲突、即时共享呢?难道要把代码放到 U 盘里,每个人写完代码后再拷贝到别人电脑上么?
肯定不行对吧,这样做不仅麻烦,而且只能人为去解决冲突,可能会出现下面的对话:
A:“哎,这行我改了,你别改!”
B:“TNND,你改了也不跟我说一声。”
所以 Git 的出现正是为了解决上述难题。
使用 Git 工具,大家可以很方便地拉取和提交代码、及时得到代码的修改信息、对比新老代码之间的差异等,让系统代替人工来自动检查和解决冲突。从而提高团队协作开发的效率,保证代码和项目的稳定推进。
除了团队开发外,我们自己做项目时也可以用 Git 来管理代码,如果一不小心改错或者删除了文件,可以快速还原。
因此 Git 也是目前开发岗同学 必学 的技能,企业开发的基本功。
# GitHub
既然要团队协作开发,那么大家肯定要 共享代码 ,在同一套代码的基础上进行开发。所以需要一个集中存储和管理代码的地方,所有团队成员都能访问到。而且不同于网盘,最好大家能使用 Git 工具来操作代码的上传和拉取,并且在平台上方便地浏览和对比代码。
于是,有能力的公司开始自己建设公司内部的代码托管平台。但是对大多数小公司来说,他们没有这种条件自建,只能依赖其他大公司的代码托管服务。
此外,在 Linux 之父以及很多优秀程序员的影响下,越来越多的程序员倡导 开源 ,认为软件开发应当是开放的,所有开发者都可以加入贡献。而开源的背后,必须要有一个开放共享的代码托管平台来支撑,而不是每个公司的代码都被封闭在自己内部的平台上。
于是,以 GitHub 为代表的代码托管平台出现了。团队可以利用 GitHub 进行协作开发;开发者可以轻松阅读并参与到世界知名的开源项目中;我们每位同学也都可以免费使用 GitHub 上的代码,站在巨人的肩膀上打造自己的项目,或者通过参与开源来提升个人影响力等。
此外,如今的 GitHub 还提供了更多强大的功能,比如问题讨论、在线编程、托管网站、自动构建项目等,对开发者非常有帮助。除了代码外,鱼皮也经常把一些需要团队内共享的文档上传到 GitHub 私仓和其他成员协作,免费无限制谁不爱呢?
当然,GitHub 只是代码托管平台中最有代表性的一个,其他知名的代码开源托管平台有国内的 Gitee、国外的 Bitbucket 等;面向企业的私有代码托管平台有 GitLab、腾讯工蜂等。它们没有什么本质的区别,都是平台而已,会用 GitHub,就会用其他的。
综上,强烈建议大家养成使用 GitHub 的习惯,感受开源的魅力。
# 学习条件
- 学过至少一门编程语言后就可以学习 Git 了
- 准备开发个人完整项目前建议学习。注意是完整项目,还停留在初学编程语言写练习阶段的同学先不用学,抓紧熟悉编程语言就好。
- 正式找工作前必须学习!
# 学习建议
- Git 只是工具,学 Git 的时候可以轻松一些,千万不要去背命令!初学者只要先了解工作中常用命令的作用、提交代码的流程,然后跟着教程实操一遍,有个大致的印象就够了。忘了的话就掏出说明书(百度 / 文档等),随用随查即可。因此建议将专门学习 Git 的时间控制在 1 天内,一般几个小时就足够了,最快的话只用十几分钟也能上手。
- 虽然现在有很多傻瓜式可视化 Git 工具,但还是建议初学 Git 的同学多自己手敲 Git 命令,可以多把自己平时写的练习代码用 Git 上传到 GitHub 上管理,用的多了自然就熟悉了。
- Git 的学习不是一蹴而就的。随着你使用 Git 管理的项目越来越多、工作经验越来越丰富,你对 Git 和 GitHub 的熟练程度才会越来越高。总之,想学好 Git,实践是关键。
# 学习路线
⭐️ - 重点知识 / 强烈推荐 😐 - 了解即可
# 大纲

# 零、无痛上手
Git 本身只是一个工具,不涉及太多复杂的的理论知识,看了说明书就能用;再加上现在很多主流的开发工具都支持可视化地操作 Git 来管理项目,将它的使用成本降到了最低。所以我们可以随用随学,哪怕之前完全不会,工作用到时也可以直接 赶鸭子上架 ,做到能用界面来拉取和提交代码、完成开发即可。
我自己刚开始接触 Git 的时候就是这样,完全没有上网搜教程,就是看别人提交项目的时候用到了这个工具、在编辑器上点几下就可以了,觉得很厉害很方便。然后我就有样学样地用起了这个工具,而且很长一段时间我都是用 GitHub Desktop 来傻瓜式的操作,遇到问题了再上网搜解决方案。
这里我建议大家无论是否要学习 Git,都可以先把它安装到你的电脑中(直接去官网安装)。因为有可能一些软件或工具会依赖 Git,不装的话后面会出现一些问题。
# 目标
- 能用软件操作 Git 来拉取和提交代码
# 资源
⭐️ Git 官方下载:https://git-scm.com/downloads (opens new window)
Git 可视化管理软件:
一般情况下不用额外安装软件,用开发工具自带的 Git 可视化功能即可(比如 IDEA、VS Code 等)
- ⭐️ GitKraken:https://www.gitkraken.com/(炫酷且友好)
- Sourcetree:https://www.sourcetreeapp.com/ (opens new window)
- TortoiseGit:https://tortoisegit.org/ (opens new window)
- GitHub Desktop:https://desktop.github.com/ (opens new window)
- Git GUI(安装 Git 后自带)
# 一、Git 基础
虽然使用可视化工具也可以操作 Git 完成开发工作,但如果不了解 Git 的概念和每个操作具体做了什么,在团队开发中很容易出现问题(比如出现冲突)。
因此本阶段的目标如下:
# 目标
- 了解 Git 基本概念和常用命令的作用(理论)
- 能够使用 Git 命令来管理和提交项目代码(实践)
# 知识点
- ⭐️ 基本概念
- 什么是 Git(版本控制系统)
- 什么是 GitHub(代码托管平台)
- Git 和 GitHub 的作用
- Git 和 GitHub 的联系与区别
- ⭐️ Git 概念
- 工作区
- 暂存区(索引)
- 本地版本库
- 远程仓库
- Git 文件状态
- 版本
- HEAD
- 分支
- Git 的安装
- Git 常见配置(git config)
- 修改配置
- 个人信息
- 查看配置
- 修改配置
- ⭐️ Git 基本操作(开发流程)
- 初始化仓库(git init)
- 克隆(git clone)
- 暂存(git add)
- 提交(git commit)
- 推送(git push)
- 拉取(git fetch)
- 拉取合并(git pull)
- 😐 查看状态(git status)
- 😐 查看历史(git log)
- ⭐️ 分支操作
- 创建分支
- 查看分支
- 切换分支
- 删除分支
- 合并分支(git merge)
# 学习方法
入门 Git 时没必要买书,而是直接看网上的文档或视频教程,大概花几分钟 ~ 几小时就可以入门了。
比如 猴子都能懂的 Git 入门 (opens new window) ,图文并茂、通俗易懂,看完入门篇就足够了:

或者看 B 站上一些免费的分享,比如下面资源里提到的一节课入门视频,可以帮助你快速了解 Git。
但是大家要切记,一定要跟着教程敲命令 ,自己走完一套从新建文件到提交文件的完整流程!
还可以配合可视化工具来观察每个命令执行带来的效果,比如 IDEA 会自动把 Git 托管的文件变成绿色,从而帮助你理解每个命令的作用。
Git 的分支概念还是很重要的,大家可以使用 Learning Git Branching (opens new window) 这个在线游戏来学习和理解分支。
当然,习惯阅读官方文档的同学也可以直接看 Git 官方文档入门。
# 资源
在线文档:
- ⭐️ 猴子都能懂的 Git 入门:https://backlog.com/git-tutorial/cn/(强烈推荐)
- 菜鸟教程:https://www.runoob.com/git/git-tutorial.html (opens new window)
- 廖雪峰的教程:https://www.liaoxuefeng.com/wiki/896043488029600/ (opens new window)
- Git 简明指南:http://rogerdudler.github.io/git-guide/index.zh.html (opens new window)(几分钟看一遍就好,可以用来复习)
视频教程:
Git 相关的入门视频太多了,B 站随便一搜一大把
- 一节课入门:https://www.bilibili.com/video/BV1s3411g7PS (opens new window)(18 分钟)
- 一节课入门:https://www.bilibili.com/video/BV1KD4y1S7FL (opens new window)(10 分钟)
- 5h 打通 Git 全套教程:https://www.bilibili.com/video/BV1vy4y1s7k6 (opens new window)(较完整,时间多的话可以看)
在线游戏:
- ⭐️ Learning Git Branching:https://learngitbranching.js.org/?locale=zh_CN (opens new window)(帮助你学习 Git 分支的用法)
工具:
- ⭐️ Git 命令大全:https://backlog.com/git-tutorial/cn/reference/ (opens new window)(适合收藏)
- Git 参考手册:http://gitref.justjavac.com/ (opens new window)(只列举了常用的命令,不是很全)
# 二、GitHub 基础
可以把 GitHub 简单理解为一个资源网站,第一次接触 GitHub 时直接注册一个账号,然后在搜索框里输入你想搜的东西就可以了,不需要任何的教程。但是如果我们想上传代码到 GitHub、更好地用它来管理项目,还是有必要了解一下平台的玩法。
# 目标
- 熟悉 GitHub 基本操作,并能够使用 GitHub 来管理代码
- 了解如何利用 GitHub 搜索和下载项目代码
- 了解 GitHub 协作流程;了解开源,并能向开源项目提交代码
# 知识点
- 什么是 GitHub?
- ⭐️ 如何访问 GitHub?
- ⭐️ 基本概念
- 仓库
- 分支
- 主分支
- README
- Star
- Follow
- 账户类型(个人 / 组织)
- 必备操作
- ⭐️ 搜索仓库 / 代码
- 创建仓库
- 公开
- 私有
- Fork 仓库
- Watch 仓库
- ⭐️ 上传本地代码
- 修改个人信息
- ⭐️ GitHub Flow 协作流程
- 克隆 / Fork 仓库
- 创建分支
- 修改代码
- 发起 Pull Request
- Code Review
- Merge 分支
- 删除分支
- ⭐️ 了解 GitHub Issues
- ⭐️ 贡献代码流程
# 学习方法
我们学 GitHub 时主要是了解这个平台提交代码的规则以及和他人协作的方法,因此还是以实践为主。
推荐先在 B 站上找一个 GitHub 的短视频分享,了解下 GitHub 是个啥,大概咋用(下面有推荐视频)。然后再按照 GitHub 官方提供的 Hello World 入门教程 (opens new window) 来实操一遍流程,基本就了解大家是如何在 GitHub 上协作的了。
之后我建议大家可以像读课外书一样阅读下 《GitHub 漫游指南》 (opens new window) ,能够比较全面地加深你对 GitHub 的了解。
# 资源
文档:
- ⭐️ GitHub 官方 Hello World 入门:https://docs.github.com/cn/get-started/quickstart/hello-world (opens new window)(带你体验一次完整的 GitHub 开发流程)
- ⭐️ GitHub 漫游指南:https://github.phodal.com/ (opens new window)(很多作者个人的实战经验,建议当课外书读,受益匪浅)
- ⭐️ 教你给开源项目贡献代码:https://github.com/firstcontributions/first-contributions/blob/master/translations/README.chs.md (opens new window)
- ⭐️ 开源指北:https://oschina.gitee.io/opensource-guide/ (opens new window)(给开源新手的保姆级开源百科,建议当课外书读)
视频:
- 一节课入门:https://www.bilibili.com/video/BV1hS4y1S7wL (opens new window)
- 5 分钟入门:https://www.bilibili.com/video/BV1hS4y1S7wL (opens new window)
- 如何利用 GitHub 找到优质项目:https://www.bilibili.com/video/BV1Ki4y1T7Cu (opens new window)(鱼皮早期作品,特么青涩!)
工具:
- ⭐️ 如何更快地访问 GitHub:https://github.com/dotnetcore/FastGithub (opens new window)(进不去可以自行百度:fast github)
- ⭐️ GitHub 备忘清单:https://training.github.com/downloads/zh_CN/github-git-cheat-sheet/ (opens new window)(包含了常用命令)
# 三、Git 进阶
企业开发项目可能会比较复杂,往往会面临两个问题:
- 项目更大,更难管理
- 协作人员更多,更容易出现冲突
如果协作开发时出现了代码冲突,又不了解如何解决的话,就很可能导致提交了错误的代码影响项目,或者丢失自己写过的代码。
因此我们需要进一步了解 Git,学习实际工作中可能要用到的操作、经验和技巧,更好地管理团队项目和协作。
# 目标
- 学习 Git 高级操作,尤其是能够熟练地规避和解决冲突
- 了解企业常用的 Git 协作流程和规范,能独立管理项目
# 知识点
- 高级操作
- 标签(git tag)
- 检出(git checkout)
- ⭐️ 贮藏(git stash)
- 清理(git clean)
- 变基(git rebase)
- 重置(git reset)
- 还原(git revert)
- 😐 检索(git grep)
- 😐 展示差异(git diff)
- 😐 溯源(git blame)
- 😐 参考日志(git reflog)
- 😐 交互式命令行(-i 参数)
- ⭐️ 预防冲突
- ⭐️ 解决冲突(重中之重)
- ⭐️ 配置 SSH
- 子模块
- Git 钩子
- 提交钩子(pre-commit)
- ⭐️ 忽略提交(Gitignore)
- ⭐️ cherry-pick
- 分布式工作流程
- Git worktree
- Git Flow
- 😐 Git 内部原理
- Monorepo
- 了解其他版本控制系统,和 Git 对比
# 学习方法
其实我们在大多数情况下是用不到上面那些高级命令的,但是一定要知道有这么个命令和用法,在关键时刻才能想起来,然后再去通过官方文档和百度去搜详情即可。
所以,建议大家有空完整地阅读一遍 Git 的官方文档(支持中文、详细又权威),有些地方看不懂或记不住也没关系(比如像 reset 的几种模式),有个大致的印象就行。
学好 Git 最主要的方法还是多实操,比如实际工作中最实用的技能之一 —— 解决代码冲突,只有经历过的同学才会懂。不过如今的编辑器基本都自带了可视化解决冲突的功能,通过红绿等颜色来区分代码,可比我们用命令行要方便和清晰多了,所以也不用去记忆相关的命令。
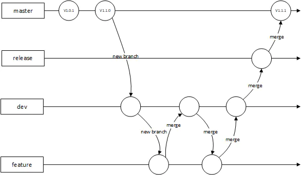
另外,建议大家去网上了解一下企业开发中常用的 Git 协作机制,比如怎么定义分支、怎么个提交代码的流程等,如图:

还可以了解一些 “先进” 的协作方式,比如一些大公司在采用的 Monorepo(单仓 / 大仓)方案,了解它和传统项目管理模式的优缺点。
此外,大家感兴趣的话也可以深入下 Git 工具的原理,如果能够自己做出一个类似的系统,相信在简历上也会是个不错的项目~
# 资源
- ⭐️ Git 官方文档:https://git-scm.com/book/zh/v2 (opens new window)(强烈推荐,有图有文,全面详细)
- Git Flow 演示学习:http://danielkummer.github.io/git-flow-cheatsheet/index.zh_CN.html (opens new window)
- Git Flow 学习:https://www.git-tower.com/learn/git/ebook/cn/command-line/advanced-topics/git-flow (opens new window)
- Monorepo 学习:https://www.jianshu.com/p/c10d0b8c5581 (opens new window)
工具:
- Git 中文开发手册:https://www.php.cn/manual/view/34943.html (opens new window)(可以用来查命令)
# 四、GitHub 进阶
如今 GitHub 的能力已经非常强了,除了代码的管理和检索外,它还集成了各种辅助团队开发和运营的功能。
# 目标
- 按需学习更多 GitHub 功能,提升研发效率、更好地管理项目
- 尝试用心维护和推广自己的 GitHub 项目
# 知识点
- 开发
- ⭐️ 配置 SSH 拉取
- 😐 GitHub 快捷键
- 😐 GitHub 命令面板
- 😐 GitHub Apps
- 代码安全
- 协作
- ⭐️ GitHub Codespaces
- GitHub Discussions
- Pull Requests
- 项目管理
- Organizations 组织
- GitHub Issues 问题反馈
- 😐 GitHub Projects 项目管理
- Insights 数据分析
- 贡献者管理
- 开源协议
- DevOps
- ⭐️ GitHub Pages 网站托管
- Gitpod 代码托管
- GitHub Actions
- 😐 GitHub Packages
- GitHub Webhook
- 😐 Git 私服搭建
- GitLab
- Gogs
# 学习方法
进阶 GitHub 最好的方式就是 阅读官方文档 !
因为首先官方文档通常比任何教程都 全面、权威、准确 ;再加上 GitHub 的更新迭代很快、时不时会推出一些新功能,导致网上的教程和文章很难做到实时和官方同步。
而 GitHub 的官方文档不仅支持中文,而且写的非常通俗好懂,本身就是一个贴心的教程了。所以建议大家跟着文档来学习,完整阅读一遍后,相信你会学到很多之前完全没关注过的 GitHub 功能,帮助自己更好地利用这个平台。
此外,大家也可以多看一些其他同学分享的 GitHub 小技巧,比如我之前分享过的:按句号键就能用 web 编辑器直接打开项目,从而给我们带来极大的方便。(下面也给大家列举了一些我之前分享过的 GitHub 骚操作)
# 资源
文档:
- ⭐️ GitHub 官方文档:https://docs.github.com/cn (opens new window)
- ⭐️ GitHub 秘籍:https://snowdream86.gitbooks.io/github-cheat-sheet/content/zh/ (opens new window)(收录了一些 Git 和 Github 非常酷同时又少有人知的功能)
- ⭐️ GitHub 隐藏技巧:https://www.bilibili.com/video/BV1q54y1f7h6 (opens new window)
- 让你的 GitHub 秒变高大上:https://mp.weixin.qq.com/s?__biz=MzI1NDczNTAwMA==&mid=2247491908&idx=1&sn=568e8c0dcb54a610d886eb992d424273&scene=21#wechat_redirect (opens new window)
- GitHub 骚操作:https://mp.weixin.qq.com/s?__biz=MzI1NDczNTAwMA==&mid=2247495440&idx=1&sn=99147cdcb7c881c9d983e7b2373abcdb&scene=21#wechat_redirect (opens new window)
工具:
- GitHub 快捷键:https://docs.github.com/cn/get-started/using-github/keyboard-shortcuts (opens new window)
- GitHub 命令面板:https://docs.github.com/cn/get-started/using-github/github-command-palette (opens new window)
# 面试考点
其实 Git 在面试中的占比一般是很低的,至少我秋招 20 多轮面试中 1 次都没被问到过。所以大家不用刻意去准备,多去用它、积累经验就好了。
不过时间足够的同学也可以了解一下常见的面试题,比如下面这些:
# 理论
- 简述 Git 的原理和工作流程
- 什么是版本控制系统?为什么需要版本控制系统?
- git fetch 和 git pull 命令的区别?
- git rebase 和 git merge 命令的区别?
- 什么是 Git Flow,它有什么好处?
- 什么是暂存区?Git 为什么需要暂存区?
# 实践
- 分享下你在团队中使用 Git 协作开发的流程(从拉取项目到上线)
- 如何控制某些文件不被提交?
- 什么情况下提交会冲突,如何解决冲突?
- 不小心改错了代码、删除了文件,如何恢复?
- 不小心提交错了文件,如何撤销?
- 团队开发中,如何区分和管理分支?
- 如果让你负责团队,会怎么管理项目的代码?
- 如何防止错误的代码提交?