# 并发问题的三大根源是什么?
作者:130. (opens new window),编程导航星球 (opens new window) 编号 14793
# 1. 前言
从一文了解进程与线程 (opens new window)中我们了解到,一个任务中CPU的的运算速度要远远大于IO的速度,当CPU和IO一起协作时就容易产生问题,一个任务在等待IO的时候,CPU无法进行工作,所以后续为了提高CPU的利用率,进程中诞生线程,CPU添加缓存,编译程序优化指令执行次序,使得缓存能够得到更加合理地利用,但是与之而来的,还有大量的并发问题。
# 2. CPU缓存导致的可见性
在早期CPU是单核的时候,所有线程都在一个CPU上执行,CPU的缓存与内存之间的数据一致性就很好解决了。CPU高速缓存是用于减少CPU访问内存所需的时间,提高CPU的使用率,一个线程的操作对于另一个线程来说是一定可以看到的。一个线程对共享变量的修改,另外一个线程能够立刻看到,我们称为可见性

随着时间的发展,CPU变为多核的时候,由于CPU都有自己独立的缓存,当多个线程分别在不同的CPU上执行时,会把内存中操作的变量复制到自己的CPU缓存中,处理完成后在写入内存,这样线程之间的可见性就无法保障了。

下面通过一段代码来验证可见性问题:
public class Test {
private static long sum = 0;
public static void main(String[] args) throws InterruptedException {
// 创建两个线程,每个线程对sum进行加10000的操作
Thread t1 = new Thread(() -> {
for (int i = 0; i < 10000; i++) {
sum++;
}
});
Thread t2 = new Thread(() -> {
for (int i = 0; i < 10000; i++) {
sum++;
}
});
t1.start();
t2.start();
// 等待两个线程执行结束
t1.join();
t2.join();
System.out.println(sum);
}
}
2
3
4
5
6
7
8
9
10
11
12
13
14
15
16
17
18
19
20
21
22
23
24
25
26
27
28
通过看代码,直觉告诉我们最后输出结果是20000,但是当实际运行时,我们发现每次的输出结果都是小于20000的。
我们假设两个线程同时执行,把sum = 0加载到自己的CPU缓存中,t1 t2两个线程进行sum++
的操作,此时各自缓存中的sum值都是1,这时候把sum写入到内存的时候,我们发现不是我们期望的2,而是1。
# 3. 线程切换导致的原子性问题
我们知道线程是通过获取CPU时间片来进行调度的,线程只有得到CPU时间片才能执行指令,处于执行状态,没有得到时间片的线程处于就绪状态,等待系统分配下一个CPU时间片。
线程的调度模型目前主要分为两种:分时调度模型和抢占式调度模型。
分时调度模型:系统平均分配CPU时间片,所有线程轮流获取CPU时间片.
抢占式调度:系统按照线程优先级分配CPU时间片。优先级高的线程优先分配CPU时间片,如果所有就绪线程的优先级相同,那么会随机选择一个,优先级高的线程获取的CPU时间片相对多一些。
Java的线程调度模型采用的就是抢占式调度。
我们知道所有的高级编程语言,都需要转换成CPU指令,这样CPU才能执行操作。就对于上述sum++这一行操作,转换成CPU指令后,至少有三条:
- 将sum变量从内存中加载到CPU寄存器。
- 在寄存器中执行+1操作。
- 将sum变量写入到缓存中
当执行第1步的时候,一个线程的时间片消耗完了,发生了线程切换,最后也会导致最终的结果是1而不是2.

我们看代码是一行,就感觉是一步就完成了,其实被分成这么多条CPU指令,上述问题中的任务切换,还有可能发生在任何一步,所以我们在编程时需要注意代码层面的原子性 :一个或者多个操作在 CPU 执行的过程中不被中断的特性。
# 4. 编译优化导致的有序性问题
之前我们了解到CPU增加高速缓存,进程中诞生线程等等为了提高CPU利用率的方式,其实在CPU内部执行CPU指令时,会调整每一步CPU指令的执行顺序,来提升CPU的效率。指令顺序优化可能发生在编译、CPU指令执行、缓存优化几个阶段,其优化原则就是只要能保证重排序后不影响单线程的运行结果,那么就允许指令重排序的发生。
一个对象的new操作,也不是原子性的,他分为下面三步:
- 给对象分配内存
- 在这块内存上初始化对象
- 将这块地址赋值给变量
public class Singleton {
private static Singleton instance;
public static Singleton getInstance() {
if (instance == null) {
synchronized (Singleton.class) {
if (instance == null) {
instance = new Singleton();
}
}
}
return instance;
}
}
2
3
4
5
6
7
8
9
10
11
12
13
14
15
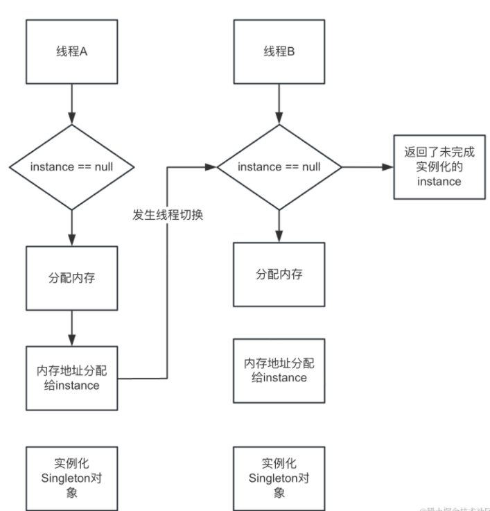
在这个不正确的单例模式中,我们假设A B两个线程同时调用getInstance方法,同时发现instance == null,但是有可能因为指令优化,导致并不是按照正常123的顺序,当发生132的顺序时,可能会出现下面的情况

这时候可能就会发生空指针异常了,我们使用idea时,idea会提醒你为instance变量添加
volatile变量,主要是为了解决上述的问题。之后我们再详细介绍Java是如何解决这三大问题的。